Задание 757 - ГДЗ Геометрия 7-9 класс. Атанасян. Учебник

Старая и новая редакции

Вернуться к содержанию учебника

754 755 756 757 758 759 760

Вопрос

Выберите год учебника

№757 учебника 2013-2022 (стр. 200):

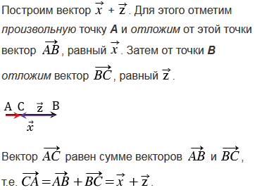
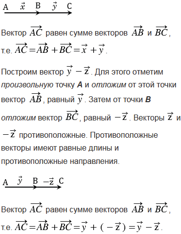
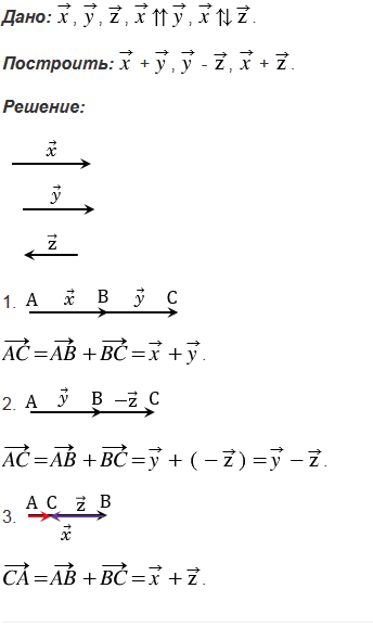
Начертите векторы , и так, чтобы , . Постройте + , - , + .


№757 учебника 2023-2024 (стр. 198):

В угол, равный 60°, вписаны две окружности, касающиеся друг друга внешним образом. Радиус меньшей окружности равен r. Найдите радиус большей окружности.

Подсказка

№757 учебника 2013-2022 (стр. 200):

Вспомните:

  1. Что такое вектор.
  2. Какие векторы называются сонаправленными, противоположно направленными.
  3. Как построить сумму векторов.
  4. Как построить разность векторов.
  5. Как отложить вектор от данной точки.

№757 учебника 2023-2024 (стр. 198):

Вспомните:

  1. Что такое угол.
  2. Какую окружность называют вписанной.
  3. Касательная к окружности, ее свойство.
  4. Какой треугольник называют прямоугольным.
  5. Свойства прямоугольного треугольника.
  6. Что такое биссектриса угла.
  7. Свойство биссектрисы угла.

Ответ

№757 учебника 2013-2022 (стр. 200):


№757 учебника 2023-2024 (стр. 198):


Вернуться к содержанию учебника