Задание 1242 - ГДЗ Геометрия 7-9 класс. Атанасян. Учебник

Старая и новая редакции

Вернуться к содержанию учебника

1240 1241 1242 1242 1243 1244 1245

Вопрос

Выберите год учебника

№1242 учебника 2013-2022 (стр. 329):

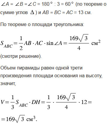
Найдите объем правильной треугольной пирамиды, высота которой равна 12 см, а сторона основания равна 13 см.


№1242 учебника 2023-2024 (стр. 318):

Докажите, что при движении угол отображается на равный ему угол.

Подсказка

№1242 учебника 2013-2022 (стр. 329):

Вспомните:

  1. Какая пирамида называется правильной.
  2. Что такое объем тела.
  3. Теорему о площади треугольника.
  4. Какой многоугольник называется правильным.
  5. Теорему о сумме углов треугольника.
  6. Значение синуса для угла 600.

№1242 учебника 2023-2024 (стр. 318):

Вспомните:

  1. Что такое точка.
  2. Что такое угол.
  3. Какие углы называются равными.
  4. Что такое отображение.

Ответ

№1242 учебника 2013-2022 (стр. 329):


№1242 учебника 2023-2024 (стр. 318):

Решение приведено в учебнике.


Вернуться к содержанию учебника