Задание 763 - ГДЗ Геометрия 7-9 класс. Атанасян. Учебник

Старая и новая редакции

Вернуться к содержанию учебника

761 762 763 763 764 765 766

Вопрос

Выберите год учебника

№763 учебника 2013-2022 (стр. 200):

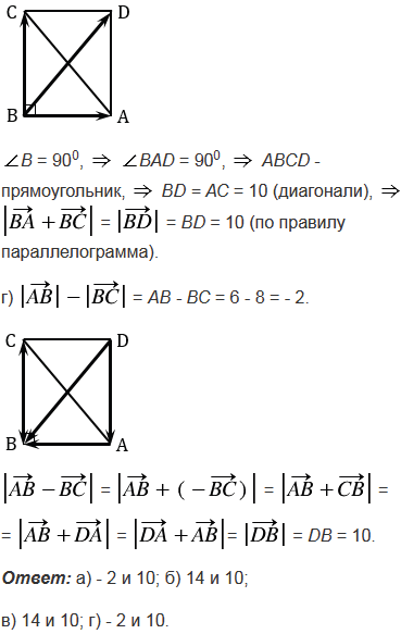
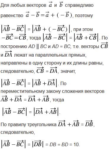
В треугольнике АВС АВ = 6, ВС = 8, В = 900. Найдите: а) и ; б) и ; в) и ; г) и .


№763 учебника 2023-2024 (стр. 204):

Радиус окружности с центром О равен 16. Найдите хорду АВ, если: а) АОВ = 600; б) АОВ = 900; в) АОВ = 1800.

Подсказка

№763 учебника 2013-2022 (стр. 200):

Вспомните:

  1. Что такое вектор, длина вектора.
  2. Какая фигура называется треугольником.
  3. Какой треугольник называется прямоугольным.
  4. Теорему Пифагора.
  5. Какой четырехугольник называется параллелограммом, какой прямоугольником, их свойства.
  6. Признаки параллелограмма.
  7. Законы сложения векторов, правило параллелограмма.
  8. Какие векторы называются равными.

№763 учебника 2023-2024 (стр. 204):

Вспомните:

  1. Что такое окружность, ее элементы.
  2. Какой треугольник называется равнобедренным.
  3. Свойства равнобедренного треугольника.
  4. Какой треугольник называется равносторонним.
  5. Какой треугольник называется прямоугольным.
  6. Теорему Пифагора.

Ответ

№763 учебника 2013-2022 (стр. 200):


№763 учебника 2023-2024 (стр. 204):


Вернуться к содержанию учебника